Электропривод для аппарата медогонки применяется на пасеках при изготовлении товарного меда. Условия эксплуатации стационарные или полевые. Устройство выполняет две функции.
Первая – увеличивает объем получаемой продукции, повышает выработку. Вторая – делает процесс откачивания продукта более легким, механическим, благодаря этому человеческий фактор исключается.
Блок управления медогонкой обеспечивает направление двигателя. От него зависит скорость вращения мотора, время, затрачиваемое на этот процесс. Также он определяет минимальное давление питания.
Технология и особенности изготовления медогонки
Чтобы смастерить электромедогонку, понадобится схема и специальные чертежи, которые значительно облегчат задачу. Пчеловод должен взять бочку, сделать 2 отверстия снизу. Благодаря данным отверстиям будет осуществляться слив меда. В центр бочки крепится доска деревянная, которая послужит основой будущей центробежки. Важно установить ее таким образом, чтобы она не перекрывала отверстия.
Для этого понадобится хороший вращательный элемент, например детали от старого велосипеда. Перед соединением всех компонентов необходимо подготовить каркас П-образной формы. Это можно осуществить при помощи краев бочки, так как они смогут надежно его поддерживать.
Далее конструируются держатели для сот. Можно взять прямоугольный каркас, а затем прикрепить к нему полочки из старого холодильника. Крепление осуществляется по различным сторонам, чтобы они получились параллельными. Чтобы каркас двигался, пасечник крепит педали, которые нужно будет вращать.
В результате получится качественная и надежная электрическая медогонка, сделанная своими руками. Последний шаг – создание электропривода. Важно помнить, что данное самодельное оборудование не подойдет для большой пасеки.
Схема электропривода медогонки с генератором Г-108
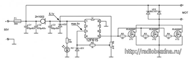
Управление электродвигателем осуществляется при помощи двух блоков. Первый блок представляет из себя таймер работы, за основу которого был взят пульт от микроволновой печи. Во втором блоке размещается широтно-импульсный регулятор (ШИМ), при помощи которого задаются нужные обороты электродвигателя:
От того широтно-импульсного регулятора, который был показан в видео, пришлось отказаться, так как его плата имеет чуть большие размеры, а также дополнительный дисплей, который в моём корпусе просто негде было разместить. В итоге я применил другой ШИМ, более компактный и с такими же характеристиками:
Исходная схема заводского широтно-импульсного регулятора выглядит вот так:
В основе схемы лежит всего одна микросхема. Она управляет тремя мощными полевыми транзисторами, благодаря которым можно управлять токами до 30 ампер. Для нормальной работы медогонки эту схему пришлось немного доработать. Была внедрена система плавного старта электропривода, а также таймер работы:
Необходимость использования плавного старта обусловлено тем, что без него во время пуска двигателя происходит мощный бросок тока, который может достигать 20 ампер. Чтобы этого избежать, я реализовал плавный пуск, который в течение 22 секунд раскручивает барабан медогонки до нужных оборотов: приблизительно 230 оборотов в минуту. Для этого был внедрен конденсатор C4 и резистор R7. Благодаря этому пусковой ток на двигатель не превышает 4 ампер. Конденсатор C4 переключается из пускового режима в рабочий при помощи таймера плавного пуска:
Данный таймер в таком варианте обеспечивает задержку в 11 секунд. Время можно регулировать переменным резистором. Чтобы расширить время выдержки до нужных нам 22 секунд, нужно заменить электролитический конденсатор. Родной конденсатор имеет ёмкость 100 микрофарад. К этому конденсатору достаточно подпаять ещё один такой же номиналом 100 микрофарад, и мы получим 22 секунды задержки.
Также в схему были введены два переменных резистора номиналом 100 КОм R6 R8, управляемые двойным переключателем S1 S2. Благодаря этому можно управлять скоростью вращения барабана медогонки, просто переключая тумблер. Это бывает необходимо при откачивании тяжеловесных рамок, чтобы, допустим, с одной стороны выполнить вращение с меньшей скоростью, чем с другой.
Как сделать электропривод на медогонку
Изготовление медогонки с электроприводом своими рукамипроцесс не трудный, а главное, что вам может пригодиться, так это наличие таких личных качеств, как внимательность и целеустремленность. В первую очередь, начинающим пасечникам рекомендуется ознакомиться с техническими характеристиками работающих агрегатов, изображенными на фотографиях, в изобилии размещенных в сети интернет и по их принципу воссоздать для себя медогонку с электроприводом своими руками.
Каких-либо специфических особенностей конструирования электропривода немного. Для самостоятельного изготовления медогонки могут понадобиться примитивнейшие инструменты и материалы, которые есть в доме практически у любого настоящего хозяина:
- болгарка и дрель;
- средних размеров бочка, выбор материала из которого будет изготовлена бочка, для каждого умельца индивидуален и зависит от личных предпочтений;
- маленькая деревянная доска;
- металлические полки из старого холодильника;
- зубило;
- краска для металла.
Ранее, при выборе материала, из которого будет состоять основная емкость для медогонки, многие умельцы останавливали свой выбор на дереве, считая его более экологически чистым и не способным отнимать у меда его основные вкусовые качества и полезные микроэлементы. Однако, современные пасечники не брезгуют более практичными материалами, такими как нержавеющая сталь и алюминий, который легче очищать после проделанной работы, что позволяет соблюдать необходимые санитарные нормы.
Далее, в основании подобранной емкости проделывают два отверстия, откуда в последствии будет вытекать мед. Снаружи, в центральной части в качестве основы крепится доска, причем она не должна перекрывать ранее подготовленные отверстия.
Кроме того, в обязательном порядке должен присутствовать кассетный барабан. Численность кассет в основном зависит от размеров рамки с сотами. Для изготовления используется плотная металлическая сетка, оснащенная большими ячейками.
Как подсадить матку в пчелиные семьи?
При вращении двигателя, от соторамок отделяется мед. Вращение может осуществляться двумя способами, как при помощи электрического привода, так и вручную. Дополнительно, в целях механизации, могут использоваться держатели сот и велосипедные педали, в качестве вращательного элемента (при работе вручную).
В качестве держателей сот зачастую используют рамочки холодильника, которые крепят на ранее подготовленный каркас прямоугольной формы. Полученную конструкцию присоединяют к вращательному элементу (педалям), либо электроприводу.
Примечательно, что описанный вариант не совсем удобен для работы на больших пасеках, тем более, если мы говорим о промышленных объемах производства, так как требует колоссальных физических нагрузок, ввиду чего он может использоваться исключительно пчеловодами-любителями на небольших пасеках.
Чаще всего, электрический привод работает от сети, несмотря на это, его можно самостоятельно собрать своими руками (что очень тяжело сделать даже опытному инженеру), либо можно приобрести в специализированном магазине, что требует значительных финансовых затрат.
Использование
Медогонка с электроприводом оснащена тумблером (контроль оборотов), таймером (выставление необходимого времени), оборотами (регулировка скорости кручения кассет). Когда изготовлен агрегат с электроприводом своими руками, работать с ним гораздо проще.
Перед использованием с конструкции снимается ручной редуктор. В кронштейн с подшипниками вставляют вал. Фиксация привода проводится с помощью болтов. Затем устанавливают шкив, фиксируют его гайками. Вместо привода крепится привод, ремень одевается на шкив.
Подбор сырья для медогонки
Для изготовления медогонки можно использовать следующие материалы:
- пасечник должен подготовить инструмент, имеющий вращательный наконечник, а именно дрель или болгарку;
- нужно взять специальный сосуд, например бочку. Идеально подойдет старая металлическая бочка, но не ржавая;
- для создания электрооборудования можно воспользоваться старыми и ненужными полочками из холодильника;
- чтобы делать отверстия, подготовьте специальное зубило;
- все детали будут окрашены, для этого возьмите краску для металлических изделий;
- также пригодится деревянные доски.
Лучшие промышленные радиальные медогонки
Для радиальных медогонок характерно расположение кассет в главном баке по кругу. Откачка меда в аппарате происходит с обеих сторон, поэтому переворачивать соты нет необходимости.
В радиальных медогонках помещается больше рамок (от 10 до 30-50 штук). Такие модели предназначены для пасек с большим количеством ульев. Преимущество промышленных устройств – электрический привод, упрощающий работу по откачке меда.
SZTR Mineli 12 рамок
4.9
★★★★★
оценка редакции
95%
покупателей рекомендуют этот товар
Сербская электрическая медогонка оснащена поворотными кассетами из нержавеющей стали, которые вмещают 12 рамок для улья Дадан-Блатта высотой 300 мм. Диаметр бака – 920 мм.
Кассетная поворотная медогонка работает в автоматическом и ручном режимах. Контроль возложен на микропроцессор в электрическом блоке-программаторе. Также в блок включена панель управления с дисплеем, отображающим информацию о ходе работы.
Достоинства:
- автоматический и ручной режимы откачки;
- панель управления с дисплеем;
- вместительность;
- 2 сливных крана
- полностью изготовлена из нержавеющей стали.
Недостатки:
- габаритная;
- дорогая – от 110 тысяч рублей.
Медогонка работает быстро и эффективно, продукт через два крана можно одновременно разливать в отдельные емкости. Прозрачная крышка из поликарбоната позволяет следить за процессом выгонки.
РАД 24/48 – 220В (Россия)
4.9
★★★★★
оценка редакции
93%
покупателей рекомендуют этот товар
В этой модели можно откачать мед одновременно из 24 рамок улья Дадан или Рут. Полурамок можно разместить 48 штук. Диаметр бака медогонки Грановского – 1010 мм. На стенках бака для меда есть ребра жесткости, что увеличивает износостойкость оборудования.
Достоинства:
- сварной бак исключает протечку;
- вместительный медовый карман;
- фиксация медогонки в наклонном положении;
- прозрачная крышка;
- хорошая комплектация.
Недостатки:
- пластиковый кран слива.
Медогонка Грановского пользуется популярностью и у частных пчеловодов, и у производителей меда в промышленных масштабах.
ЧИТАТЬ ТАКЖЕ
14 лучших жиросжигателей
Особенности электропривода
Медогонка способна работать от электричества. Механическая откачка меда занимает много сил, времени. Сделать привод своими руками сложно. Для него потребуются крепежи, генераторы на 21Г, 108Г, а также шкивы. Учитывая все размеры, необходимо сделать отверстие в приводе. Втулку шпильки распорите, прикрепите к пластинке аппаратной. Важную роль играет генератор, на который помещают шкив.
Используя шпильку, крепится генератор, подключается напряжение в 12 Вт. Тонким напильником нужно проделать маленькую канавку на уступе шкива. В результате желательно получить клиновидную форму, прикрепить ремень и пружину, которая должна натянуться. Вам также возможно будет интересна и статья о создании солнечной воскотопки своими руками с подробными чертежами.
С помощью электропривода можно осуществить огромное количество сложной работы. Механическую медогонку можно переделать в электрическую. С этой целью необходимо выполнить ряд работ:
- оставьте крышку, расположенную на баке;
- выточите корпус, чтобы получилась съемная крышка, будет использоваться около двух подшипников;
- на стороне у подшипника проделайте специальную проточку, чтобы получить ведомый шкив. Сделайте резьбу;
- другой конец оснастите втулкой, соедините ее с ротором кассетным;
- изготовьте подставку, необходимую для корпуса подшипникового;
- для быстрой откачки медовой продукции используйте трехфазный электродвигатель мощностью не менее 250 Вт;
- сделайте хомут двойной, чтобы прикрепить к баку мотор;
- медогонку оснастите специальной подставкой, чтобы сливать мед. В ней должно быть не менее двух крестовин деревянных, соединенных четырьмя стойками. На месте пересечения крестовин нужно сделать крепление в форме треугольника, используя клей и гвозди.
Электрическую центрифугу можно собрать даже на 100 Ватт, воспользовавшись редуктором, автомобильным стекольным очистителем.
Многие пасечники утверждают, что данная мощность слишком слабая, но для большинства пасек, имеющих маленькие габариты, ее хватит. Воспользовавшись переходниками и кронштейнами, все детали необходимо скрепить. Профессиональные пасечники цепляют на прибор таймер, чтобы знать, когда закончится процесс выкачки меда.
Какую медогонку лучше купить
Медогонки классифицируют по типу размещения рамок внутри бака. Выделяют два вида: радиальные и хордиальные.
Хордиальные медогонки пользуются большей популярностью у пчеловодов-любителей и в малых пчелиных хозяйствах. Радиальные модели чаще применяются на больших фермах, особенно если на пасеке практикуется вертикальное размещение рамок.
Баки медогонок делают из различных материалов:
- Нержавейка – залог долговечности и качества устройства.
- Алюминий чуть уступает стали из-за своей мягкости.
- Оцинковка – не пищевой материал, на месте сколов быстро образуется коррозия, что влияет на вкус меда.
- Пластик легок и удобен, но недолговечен.
В любом случае внутренняя поверхность бака должна быть гладкой, чтобы при очистке на стенках не скапливались бактерии.
В конструкции медогонки приветствуются наличие ножек, крышки и окончательного слива.
Важен размер медового кармана, механизм фиксации медогонки и регулировки скорости вращения. При больших объемах меда лучше отказаться от шаровых кранов в пользу пластинчатых. Это значительно ускорит наполнение емкости выгнанным медом.
Рекомендации: 12 лучших заменителей сахара
13 лучших батончиков
15 лучших продуктов спортивного питания
Типы двигателей для привода медогонки
Ручной труд заменяют следующими типами двигателей
- электромоторы небольшой мощности;
- электрическая дрель;
- генератор электрического тока.
Важно, чтобы механизм создавал крутящий момент; в этих целях может пригодиться мотор стиральной машины, электрического велосипеда, или же двигателя-редуктора автомобильного стеклоочистителя. Также используют устройства с реверсом (обратным ходом), что позволяет откачивать мёд с обеих сторон, не переставляя рамки.
Вариант электропривода для медогонки своими руками
- Необходимо взять электродвигатель , который имеет мощность в 172 Вт, напряжение 110 вольт.
- Чтобы снизить обороты можно использовать прямозубый или цилиндрический шестерень.
- Электродвигатель с редуктором соединяется с помощью специальной платы, она крепится кверху редуктора, после крепятся стойки.
- Нужно взять полумуфты, чтобы соединить редукторную ось с электродвигателе м. Они являются фланцевыми втулками, в них находится до четырех штырьков, входить они должны в специально разработанные отверстия.
- Полумуфта крепится к электродвигателю на выходную ось. Обратите внимание, что может отличаться ширина перекладины аппарата от ширины редуктора, в данной ситуации нужно подготовить специальную конструкцию, в которой будет два дюралюминиевых уголка.
- Нужно фрезеровать полоски вертикальная должна быть не больше 20 мм, а горизонтальная до 5 мм.
- Перекладина должна иметь форму корыта.
- К уголку крепится редуктор, который имеет двигатель.
- С помощью соеденительной втулки можно соединить редукторные оси и ротор устройства. Крепление здесь своеобразное – одна сторона крепится к редукторной оси, другая должна надеватся на ось медогонки.
- Чтобы двигатель мог полноценного работать от сети 220 вольт, нужно применить специальный преобразователь, на основе полупроводниково го диода.
Методы расстановки ульев на пасеке
После вверху преобразователя устанавливаются две колодки. Одна будет служить для соединения с сетью, другая – преобразователь напряжения 220 вольт, так будет постоянное воздействие на электродвигатель .
Рекомендуется использовать специальны трансформатор, так ротор будет работать постепенно, с помощью его можно будет регулировать обороты.
Также он поможет там, где находится преобразователь, не резко, а постепенно изменять переменные напряжения. Так можно держать под контролем напряжение, которое является постоянные, оно соединено с элетродвигателем до 110 вольт, после, как и требуется падает до нулевых показателей.
Ниже можно детально ознакомится с вариантом чертежа электропривода для медогонки, на основе его можно сделать устройство своими руками.
Чертеж «Вариант электропривода»
Схема «Конструирование электропривода»
Разновидности
Существует 4 типа приводов. Каждый из них имеет свои особенности:
- Зубчатый привод для медогонки используется при механизации процедуры, состоящей из откачивания сладкой жидкости. Он может быть заменим ручным приводом. Делает труд пчеловода легким, при этом продуктивность повышается. Питание выполняется от аккумуляторных батарей через определенный блок. Течение вращения абсолютно любое.
- Червячный привод для медогонки имеет сенсорное управление, процесс откачки делается полностью механическим, корпус выполнен из алюминия. Питание может происходить от сети или аккумуляторной батареи. Предоставляет возможность выполнения различных направлений вращения. Ротор производит обороты, которые могут регулироваться.
- Ременной привод устанавливается на все модели, имеющие через траверсу выход вала ротора. При длительной нагрузке блок управления медогонкой может перегреться. Тогда начинает включаться специальный аварийный режим. Состоит из мотора, зубчатого ремня, основанием служит лист стали толщиной три миллиметра. На шарикоподшипниках производится монтаж всех деталей.
- Редуктор медогонки ручной двухстороннего вращения совместим со всеми видами моделей. Главная роль механизма – передать повороты ручки оси изделия. Кассеты, имеющие специальные рамки, начинают двигаться.
Выбор передачи и контроль оборотов для медогонки
Клиноременный вид передачи в своем составе имеет шкивы, которые регулируются, ремень, цапфу, ведомый и ведущий виды валов, передача, которая помогает устройству ускорится или замедлится.
На основе принципа круговой скорости, выбирается тип передачи, она может значительно увеличиваться тогда, когда большой бак, который используется в аппарате. Если бак диаметром 80 см, нужны небольшие обороты, чтобы, когда пчеловод откачивает мед, не повредились соты.
Удобно электрически регулировать обороты, для этого понадобится электрический мотор, он имеет напряжение 220 вольт. Предварительно демонтируется ручной привод.
Обратите внимание, что зазор оси должен быть размещен между патронами или валом, иметь оптимальные размеры. Не должен быть перезагружен подшипник внизу.
Некоторые для электропривода используют аккумулятор с автомобиля, не нужно его вытаскивать, можно взять одну сторону кабеля, на которой выключатель генератора, вторая сторона вставляется в розетку штепсальную. Так медогонка будет иметь две скорости.
Чаще всего используют электропривод, который имеет переменный и постоянный ток, напряжение 220 вольт.
Обороты можно регулировать как ручным способом, так и автоматическим. С помощью автоматического режима можно настроить устройство на разную работы, так корректировать время и полностью отрегулировать откачку меда.
Итак, электропривод необходимо для мехканизированного процесса откачки большого количества меда. Питание чаще всего происходит от сети на 220 вольт, для этого используют блоки питания. Лучше, когда обороты ротора можно регулировать, также контролировать вращение. В состав электрического привода входит ремень, редуктор, блок, ротор. Несмотря на то, что устройство своими руками сконструировать довольно сложно, можно попробовать это сделать. Потребуется специальный чертеж, схема, на которую вы будете ореинтироватся. Медогонка с электрическим приводом работает намного быстрее ручного устройства.
Принцип работы
Электрический привод имеет простой принцип работы. Подготовленные рамки кладут в барабан с кассетами. Далее барабану придаются вращения. Выполняется процесс при помощи рукоятки или мотором, напряжение которого 12 вольт, имеющего редуктор, обладающего парой сотен ватт.
Чтобы организовать полноценное вытекание, барабан следует вращать не менее двенадцати минут, рамки циклически переворачивать. Когда пасека имеет около десяти ульев, работу возможно выполнить вручную. При большем количестве понадобится поставить электропривод на медогонку, обладающего специальным редуктором в 220 вольт. Сам мотор имеет меньшее давление, поэтому советуют весь механизм комплектовать инвертором.
Привод для медогонки может иметь несколько режимов работы. Автоматика сама сбавит обороты, когда процесс полностью закончится. Жизнь пчеловода значительно упрощается. Ведь больше не понадобиться все время контролировать процесс. самостоятельное изготовление данного прибора поможет значительно сэкономить денежные средства.
Как сделать аппарат самому
Медогонка с электроприводом своими руками делается достаточно просто, если имеются элементарные познания в электричестве и технике. Для этого достаточно ознакомиться с фото действующих аппаратов и по их принципу создать что-то для себя. К счастью, на сегодня существует множество подробных инструкций с фото и видео, как же сделать аппарат для выкачивания меда самому. Рассмотрим наиболее простой вариант.
Для его выполнения понадобятся такие материалы:
- дрель, болгарка;
- емкость средних размеров типа бочки;
- зубило;
- полки из холодильника;
- краска для металла;
- небольшая деревянная доска.
При этом запрещено использовать, например, оцинкованное ведро, поскольку цинк ухудшает качество меда.
Выбирая емкость для медогонки, можно ознакомиться с фото, какие материалы и формы для этого используются. В емкости на дне делают два отверстия, через которые будут убирать мед. В центре снаружи прикрепляется деревянная доска в качестве основы медогонки. Ее устанавливают таким образом, чтобы она не перекрывала ранее сделанные отверстия.
Любая медогонка работает, как центрифуга. Вращаясь, она отделяет мед от соторамок. Вращение может быть как вручную, так и с помощью привода (примеры различных изделий приведены на фото). Его можно либо купить, что дорого, либо сделать самому по фото- или видеоурокам. Кроме привода используют вращательный элемент типа велосипедных педалей, а также держатели сотов.
Держатели сотов делают из рамочек холодильника, прикрепляя их на изготовленный ранее прямоугольный каркас. Эту конструкцию подсоединяют к педалям (ручной вариант) либо приводу. Конечно, электропривод для медогонки — это лучшее и наиболее практичное решение. Как подсоединить отдельные детали, можно посмотреть на фото и видео из Сети. Следует также учитывать, что отзывы пасечников свидетельствуют о неудобстве использования самодельных агрегатов на больших пасеках, то есть этот вариант подходит только пчеловодам-любителям.
Виды и применение разделительной решетки для пчел в ульях
Вариант электрической медогонки, которая должна быть оснащена:
- 1 – баком;
- 2 – крышкой, которая размещается сверху бака;
- 3 – вниз подшипникового корпуса подкладывается специальная пластина;
- 4 – корпуса;
- 5 – крышки, которая обязательно должна сниматься;
- 6 – ведущим шкивом;
- 7 – ведомым шкивом;
- 8 – гайкой для фиксации;
- 9 – хомутом;
- 10 – осью;
- 11 – болтом, с помощью которого будут соединены оси;
- 12 – болтами, которыми крепится двигатель к хомутам;
- 13 – двигательным башмаком;
- 14 – пластинкой Г-образной формы;
- 15 – подшипниками;
- 16 – осью;
- 17 – болтами, с помощью которых можно будет закрепить пластину;
- 18 – винтами, подходящими для съемных крышек;
- 19 – ремнем;
- 20 – двигателем;
- 21 – выступами;
- 22 – стяжками;
- 23 – крестовиной подставкой;
- 24 – стойками;
- 25 – стойками в виде треугольника;
- 26 – баковыми прорезами;
- 27 – отверстием для медового слива.
Данный прибор должен быть оснащен центрифугой, кассетным барабаном. Что касается количества кассет, то их численность может быть любой, в зависимости от габаритов устройства. В процессе конструирования подойдет металлическая сетка с большими ячейками. Сделать прибор своими руками легко, понадобится необходимый материал и чертежи.
Процесс изготовления центрифуги
Проделайте 2 отверстия в подготовленной бочке, чтобы проводить полный слив продукции. В центральной части емкости присоедините доску из дерева, это послужит основой для будущего прибора. Расположите ее так, чтобы она не могла закрыть отверстие.
Когда прибор крутится, с рамок вылетает медовый продукт. Важно продумать хороший инструмент вращательного характера, пригодятся старые педали от велосипеда. Прежде чем скрепить детали, подумайте о наличии правильного каркаса. Воспользуйтесь краями бочки, которые станут надежной опорой для прочного каркаса.
Сделайте специальные крепления для пчелиных сот, воспользовавшись специальным каркасом, имеющим прямоугольную форму. К нему нужно подсоединить полки с холодильника. Их можно прикрутить параллельно. Затем крепите педали, при их вращении будет двигаться каркас. Прочно скрепите все детали, чтобы электромедогонка получилась надежной и крепкой.
Особенности конструирования электропривода для медогонки
В основе устройства генератор, обязательно нужно запастись шкивами, ремешком, можно его взять со стиральной машины, также укладочными крепежами.
Чтобы сделать электропривод своими руками:
- Нужно избавиться от штатного привода, он снимается с медогонки.
- После, учитывая диаметр, вал просверливается, должен образоваться шкив больших размеров, затем он устанавливается вверху.
- Приготовить шпильку м8 размера, прикрепить ее к пластинке медогонки, обратите внимание, что важно учитывать состояние втулки,она должны быть распоротой.
Изготовление генератора к электрической медогонки
- Устанавливается шкив маленького размера.
- Обязательно шкив должен быть рассверлен, для этого нужно учитывать диаметр.
- После того как генератор на шпильке полностью закреплен, нужно подключить напряжение в 12 вольт.
- С помощью тоненького напильника, нужно приготовить специальную канавку, она должна быть неглубокой до 10 мм, так выйдет клиновидная.
- Напильком отрегулировать.
- После надевается ремень.
- Обязательно подтянуть пружину.
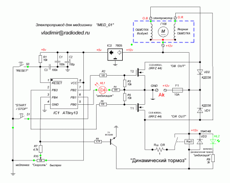
Ниже представлена схема электропривода 12 вольт.
Схема «Конструкция электропривода для медогонки»
Инструменты и материалы
Как показывает опыт, для того чтобы сделать самодельный электропривод медогонки, необходимо купить:
- генератор постоянного тока Г-21 или Г-108;
- крепежи;
- ремешок;
- шкивы.
Разработанная пошаговая инструкция подсказывает нам, что далее снимается штатный привод имеющейся медогонки, замеряется диаметр вала и сверлится по нему большой шкив, установленный сверху.
На пластинку аппарата совместно с распоротой втулкой прикрепляют шпильку М8. Согласно имеющейся схемы, на генератор устанавливают малый шкив, заранее его рассверлив по диаметру у вала. Чтобы генератор занял устойчивое положение, его надежно крепят на шпильке, и лишь после этого подключают 12-вольтное напряжение. Далее, на шкивовом уступе протачивают 8 мм канавку, которую дорабатывают трехгранным напильником, до соответствующего вида в форме клина. Последнее, что необходимо для полноценной работы, это надеть ремень и натянуть пружину.
При выполнении рекомендаций, указанных в пошаговой инструкции, Ваш собственноручный электрический привод не сильно будет отличаться от подобных ему агрегатов. Особую гордость Вы сможете испытать, после того как время и деньги, затраченные на его производство, будут оправданы исправной и бесперебойной работой.
Несмотря на отсутствие внешней привлекательности, самодельная медогонка по практичности ничем не отличается от аналоговых электрических медогонок, приобретенных в специализированных магазинах. Тем более, самодельный вариант позволяет сэкономить значительное количество денежных средств. Дополнительно, по желанию разработчиков, электромедогонки можно дооборудовать самодельными блоками управления с микроконтролерами и таймерами. Совершенствованию современных самодельных медогонок нет придела, и как было сказано выше все зависит от умения разработчика воплощать свои полезные идеи в жизнь.
Несмотря на необходимость описанного аппарата, при выкачке меда на больших пасеках, использование полноценной медогонки с электрическим приводом для любителей и новичков, принципиального значения не имеет, однако, может стимулировать их на увеличение объемов производства.
Медогонка – дорогостоящий механизм, тем не менее, нельзя его использовать на нескольких пасеках одновременно, так как это может стать причиной распространения болезней пчел. В целях предупреждения заболеваемости пчел, рекомендуется на одну пасеку иметь одну медогонку.
Лучшие хордиальные медогонки для частных пчеловодов
Классические хордиальные модели, рассчитанные на небольшое количество рамок – обычно на 4.
Универсальная медогонка Грановского 3УН (Россия)
4.9
★★★★★
оценка редакции
95%
покупателей рекомендуют этот товар
Медогонка Грановского выпущена российской для всех типов рамок: длинно-русских, Дадан-Блатта, Рут, украинских и полурамок. Кассеты вмещают рамки до 500 мм высотой. Вращает медогонку редукторный ручной привод, расположенный сверху.
Достоинства:
- универсальность;
- редукторный привод;
- дополнительно устанавливается электропривод на 12 В или 220 В;
- вместительный медовый карман.
Недостатки:
- маленькая вместимость (3-6 полноразмерных или до 9 полурамок).
В медогонке Грановского не рвутся даже молодые рамки благодаря особенностям устройства модели.






 




 


 

 










 
							
							
						 
							 
 
